手机访问

手机扫一扫

|投诉/建议
400-688-0112

全国统一学习专线 8:30-21:00

中央美术学院韩国教育部GHC国际本硕连读委培项目招生简章

中央美术学院韩国教育部GHC国际本硕连读委培项目招生简章

上课方式:直播,面授
班级类型:小班
上课时段:白天班,晚班
价       格:¥询价

中央美术学院韩国教育部GHC国际本硕连读委培项目招生简章课程详情

中央美术学院概况

中央美术学院是中华人民共和国教育部直属的唯一一所高等美术学校,是中国高等美术教育领域具有代表性、引领性和示范性的美术院校,并在国际的美术院校中享有重要地位。中央美术学院国际学院(CAFA International College)是中央美术学院于成立百年之际,以实际行动探索世界美术学院的新形态、新思维和新路径,进一步加强学科建设,深化国际交流合作,立足于满足高端国际人才培养和大众艺术教育普及需求的战略高度成立的国际学术平台。

韩国教育部GHC国际本硕连读委培项目概况

为满足更多学生在国内能够享受国内外优质教育资源的学习需求,受韩国教育部GHC项目委托,中央美术学院国际学院启动韩国教育部GHC国际本硕连读委培项目。GHC全称是 Global Hub College(国际化重点大学),由韩国教育科学技术部于2010年发起并资助的高端人才培养计划。GHC项目通过严格的准入评审标准,选拔韩国综合办学实力优秀的大学,提供专项资金,帮助外国留学生进行专业性教育,并且在留学经费方面给予了限度的支持。同时建立院校与韩国以及境外企业订单式的人才培养合作模式,保障项目院校在读海外留学生的就业。

项目采用中韩联合培养模式,以“学术交流与人才委培”为方向,依托中央美术学院国际学院优质学术与教学资源,引进韩国教育部GHC项目先进的、标准化的课程体系,包括国内专业课程学习、语言学习和国外课程学习两个阶段组成,培养学生国际化学习能力。

为帮助学生实现与海外学习的有效衔接,项目将同步为学生提供韩语培训、本科阶段课程培训、学习规划、韩方大学申请及出国签证指导等一系列专业化教学和留学服务。

韩国教育部GHC国际本硕连读委培项目优势

1、官方、严格监控

项目由韩国教育部GHC项目中国区运营中心与中央美术学院国际学院共建,从课程体系到教学实施全面联合。权威的教学团队、先进的教学管理模式及优越的教学资源,保障学生能够享受到中韩优质教育。GHC项目作为韩国教育部官方项目,韩国政府从学生申请、语言培训、手续办理、签证申请、学业辅导、就业安置等方面对学生进行系统的跟踪服务。

2、学费经济,工学一体

韩国高校学费相对经济,奖学金种类丰富,学生可根据TOPIK成绩、在校成绩和平时表现、取得更高的韩语成绩等形式,获得学费减免机会。并且留韩期间可以合法打工,很多学生通过工作学习一体化形式完成学业,不仅修读了文化艺术知识,而且锻炼了自主工作和适应社会能力,还能补贴自己的学费及生活费。

3、学分互认,完美对接

学生在中央美术学院国际学院期间所修的课程和学分,均与韩国高校对等并获得认可。学生赴韩后可免修这些课程,实现国内外阶段课程方面的完美对接;达到韩国院校入学条件的学生,所修学分一并转入,节省了大量的留学费用。

4、悉心管理、辅导成长

项目设立跟班辅导员,对学生进行学习、生活及心理等全方位管理和指导,不定期与家长沟通情况。项目聘请专业留学导师提供一对一留学服务,帮助学生制定有针对性地留学计划,指导完成学校申请、签证准备和回国认证,协助解决海外就读时所遇困难,更好地适应海外学习生活。

5、国际氛围、就业优势显著

项目对接的韩国院校具备国际交流形式多样,国际化程度较高的特点。培养学生国际化学习能力的同时,使其快速融入国际化学习氛围和海外生活。韩国政府会定期给学生提供就业指导、文化体验、技能培训、企业实地观摩交流及免费提供学生创业就业选择的机会;归国后可凭应届生的身份参加名企校招、公务员考试等,并可享受跨地区派遣落户、通过海关购买免税汽车等优惠政策。

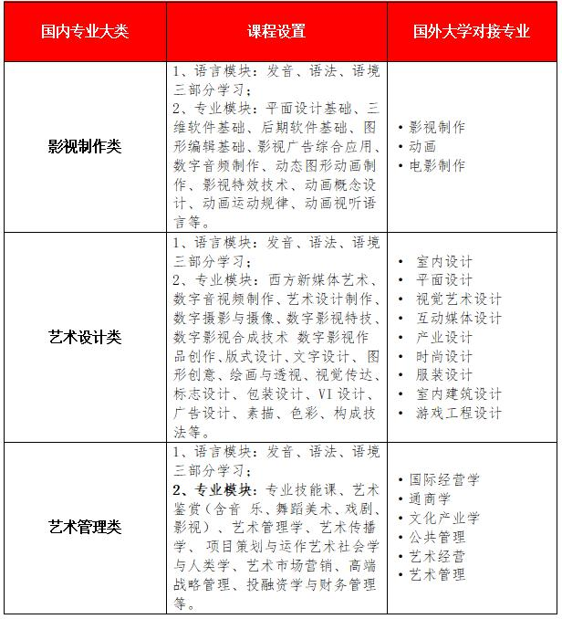
国内专业设置(拟)及韩国高校对接专业

韩国教育部GHC国际本硕连读委培项目学制

本项目采用中韩院校联合培养模式,其中国内学习阶段美术专业教学由中央美术学院国际学院委培承担。

1、学生在中央美术学院国际学院1-3年学习,包括专业课程、专业核心课及韩语强化学习课程;

2、完成中国境内的学习后,成绩合格者可获得中央美术学院国际学院课程学习证明。符合韩国教育科学技术部GHC项目遴选高校,如弘益大学、中央大学、庆熙大学、东国大学、汉阳大学、世宗大学、西江大学、嘉泉大学、东明大学、启明大学等20余所高校的入学要求,可赴韩国学习,继续攻读学士、硕士学位。学习时间一般为本科1-2年、硕士1-2年。

韩国教育部GHC国际本硕连读委培项目报名须知

1、招生对象:应往届高中及同等学力者、专科生、本科生均可报名。

2、招生人数:100人。

3、报名时间:即日起定额招生,满额截止。

4、报名要求:

(1)填写报名资格申请表;

(2)本人身份证正反面扫描件;

要求:jpg格式,文件大小不小于1M

(3)毕业证扫描件;

(4)两寸蓝底免冠照电子版一张。

5、考试形式:结合疫情防控政策,本季招生考试采取线上形式。

6、作品提交:考生需递交个人美术作品高清图片9张,包括素描、色彩、速写作品各3幅。作品提交审核通过,参加线上作品创作思路介绍及个人专业规划面试。格式需要准确呈现作品的细节处理及作品的原色彩;

要求:格式为JPG,文件大小不小于5M。

7、考试内容:包括学生专业能力测试、韩国语学习能力测试、综合素质三部分。

(1)专业能力测试:依据提交的作品集、个人作品创作思维、专业研修规划展开,重点针对考生美术基础、创意设计等方面的能力进行考察。

(2)韩国语学习能力测试:采取字、词、短句口语跟读的方式,对学生语言发音、学习能力的可塑性进行考察。

(3)综合素质:以学生学业规划等方面进行考察。

(4)专业能力免试资格:需符合2022年中央美术学院校考考生资格,成绩达到本科专业录取合格标准,即可申请。

8、考试时间:具体考试时间安排根据考生收到的官方通知为准。按报名时间,分批次考试。

9、录取原则:按考生专业测评总成绩,达到国际本科划定的分数线的前提下,择优录取。录取标准以官方通知为准。

10、录取流程:①报名——②资料初审——③合格,缴纳报名考试费——④参加考试——⑤成绩合格——⑥名额确定、缴纳预定金——⑦录取、发放通知书——⑧入学、报到。

韩国教育部GHC国际本硕连读委培项目收费标准

1.国内学费部分

高中起点班(国内2年/3年):98000元/年;

专本起点班(国内1年):108000元/年;

注:费用中包含专业课程、语言课程、国际教养课程、 GHC项目管理费、学分转换、签证公证、院校对接、GHC项目奖学金、韩国政府奖学金及韩国院校奖学金申请、就业服务等;

2、住宿费:12000元/年/人;

3、报名费:200元/人;

4、其它杂费详见入学须知。

5、韩国本硕阶段学费参考范围

本硕阶段学费:约21000-35000 元/学期

住宿费:15000-20000元/年

同时可以享受20%-100%奖学金减免;月勤工俭学收入约6000元/月。

韩国衔接院校简介

弘益大学

弘益大学(Hongik University)位于韩国首尔,创建于1946年,是一所四年制全日制重点大学,拥有多项重点本科专业以及国家级重点科研研究院与艺术文化研究院。弘益大学是韩国优秀的综合性大学,并在艺术领域最为突出,尤其以美术、设计专业最为著名,是亚洲设计院校,世界著名艺术学府,在全球享有极高声誉。除此之外人文社科系与工科系也享有一定名誉,建筑学、电子信息、控制工程、海洋工程、工商管理、经营学、广告宣传、视觉设计、工业设计、空间设计、服装设计、影视多媒体设计以及动画游戏专业等科目更是韩国相关专业领域的奠基者。韩国艺术类院校中殿堂级名校。

中央大学

中央大学(Chung-Ang University),是AACSB认证大学、韩国KABEA认证大学、中央创业教育大学。 中央大学建立国家艺术教育系统,拥有自己的艺术博物馆,数码资源中心,巨型多媒体中心和政府投资管理的设计管理中心。其艺术类、造型与艺术学院,有西洋画、韩国画等美术类专业最高水准。2022年世界排名370位、2022泰晤士高等教育世界大学影响力排名世界第113位。

汉阳大学

汉阳大学(英语:Hanyang University)建校于1939年,是一所在理工大学的基础上发展而来的综合大学。汉阳大学是AACSB认证大学之一,在2021年QS世界大学中位列151名, 在韩国中央日报2016年韩国大学综合排名中位列第2名。汉阳大学的前身是韩国实业家金连俊博士于1939年建立的东亚理工学院。1945年更名为建国技术学校。1948年7月更名为汉阳理工大学。1959年升格为综合大学并更名为汉阳大学。

庆熙大学

庆熙大学(KyungHee University ),是韩国最著名的高等学府之一。首尔境内私立大学,韩国BK21工程大学、韩国KABEA认证大学。 该校开设了人文、社会、理工、医学、音乐、体育等方面的100多个专业,其中在经营学、经济学、医学、后现代音乐实用音乐、新闻信息学等方面占据突出地位,酒店管理专业在2021年QS世界大学学科排名 中位列42名。2022QS世界排名264位。

韩国第19届总统文在寅于1972年入读庆熙大学法学院。

梨花女子大学

梨花女子大学(Ewha Womans University)是韩国首尔境内私立大学,历史最悠久的大学之一,建校于1886年,是亚洲AACSB认证大学之一。

梨花女子大学原名梨花学堂,是朝鲜高宗皇帝和明成皇后为纪念当时首先在韩国开创女子教育的循道卫理会医生Scranton的太太而命名的。1948年改名为梨花女子大学。

人文社会学科是梨花女大的强势专业,传媒类、语言类、教育类、艺术类和心理学等专业都十分突出,服装设计、舞蹈、音乐系的排名更是处于全国前三的地位。梨花女子大学还开设了很多特色的新兴专业,如互动文化学、大数据分析、音乐治疗学、皮肤应用等。

2022QS世界大学排名:362位。

世宗大学

世宗大学(Sejong University),简称世宗大 。创立于1940年,位于首尔特别市广津区,是韩国重点综合性研究大学。该校是韩国所开设酒店观光专业的大学。酒店管理专业在2021年QS世界大学学科排名中位列世界第26,亚洲。 世宗大学在2022年英国泰晤士高等教育世界大学排名中位列世界251-300位,韩国第8。

嘉泉大学

嘉泉大学(Gachon University) 成立于1939年,是韩国的一所私立综合性研究型大学, 被韩国教育部纳入有“韩国985”之称的BK21工程、韩国未来规划部选定的SW中心大学;是韩国最早开设软件学院的大学,2019年在韩国率先开设本科人工智能系,优越的地理位置也推动了学校与板桥科技谷之间的地域和产学合作。嘉泉大学在2021年QS亚洲大学排名中位列第351-400名。

东明大学

东明大学(Tongmyong University )始建于1977年,坐落韩国第二大城市、大港口——釜山。是一所极具国际化、综合性丰富的高等学府。韩国教育部指定的重点大学,已获得中国教育部授予的学士及学士以上学位认证和韩国教育部与韩国法务部授予的国际教育质量体系(IEQAS)认证;在全国地方优秀大学排名中排名第五位。最受韩国大学生喜爱大学之一。

釜庆大学

国立釜庆大学(Pukyong National University ),简称釜庆大(PKNU),位于韩国第二大城市-釜山广域市的一所国立大学,BK21工程重点建设高校。现拥有大渊、龙塘等2个校区,2020QS世界大学排名中,釜庆大学农林业学科位居全球第301位。 2021QS亚洲大学排名中,釜庆大学位列韩国国立大学第10位,亚洲排名第281-290位,与中国政法大学、华南师范大学并列。 在软科世界大学学术排名(ARWU)排世界第601位 ,于综合性国立大学中位列第9位。

檀国大学

檀国大学(단국대학교,Dankook University),简称“檀大”,是韩国私立综合大学,位于龙仁市水枝区,创办于1947年,是韩国光复后成立的所四年制私立大学,1967年2月10日升为综合大学。1978年创办韩国所分校——天安校区,1984年与1994年又分别成立牙科学院附属医院以及医科学院附属医院。檀国大学有3万多名的在校生。檀国大学的建校理念是“救国、自主、自立”,源于韩国神话故事人物檀君的弘益人间精神,同时也是两位创建人意志的具体体现,即通过教育建设一个富强的民主的国家。学校于2007年搬至新校区——竹田校区,距离首尔市中心30分钟车程。

檀国大学荣获产学合作领域领先大学的称号,在产学合作领先大学扶持项目第1阶段评比中获得“非常优秀”等级的荣誉。同时也是创业者成就梦想的摇篮,入选创业领先大学扶持项目(2014年)培养企业家以引领全球企业活动扶持200个创业社团,40个风险创业项目,培养16家明星企业创办创业支持团,确立创业友好型教学制度。除此之外,檀国大学在音乐类、美术类、舞蹈及影视表演类等艺术专业领域都表现得较为突出,艺术类综合排名在韩国名列前茅。

相关新闻 更多 >